1933年7月9日,中华苏维埃共和国中央革命军事委员会(以下简称“中革军委”)发布《关于制定、颁发红星奖章的命令》(以下简称“命令”),正式设立红星奖章。这是我军历史上第一次以军委名义给红军指战员授予奖章。红星奖章代表着人民军队的崇高荣誉,是对红军指战员最高褒奖,开启了我军颁授奖章的先河。

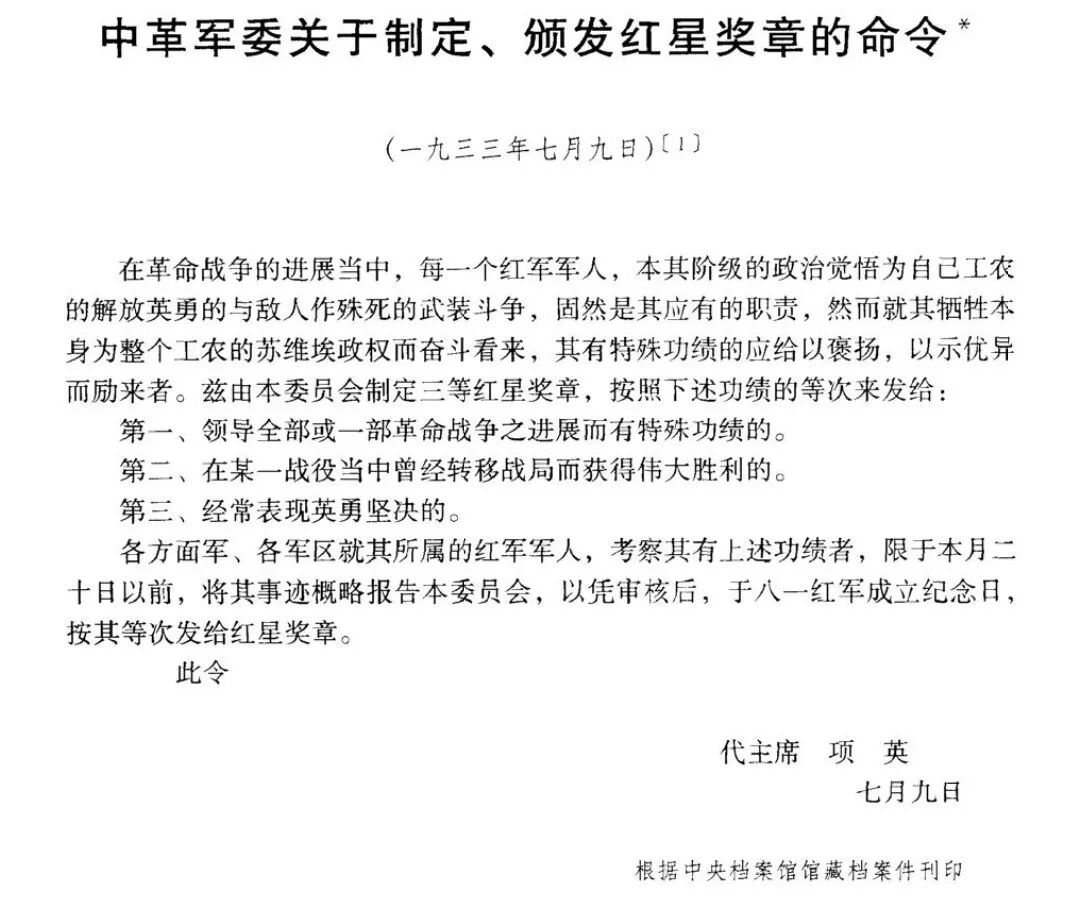
《命令》指出:“在革命战争的进展当中,每一个红军军人,本其阶级的政治觉悟为自己工农的解放英勇的与敌人作殊死的武装斗争,固然是其应有职责,然而就其牺牲本身为整个工农的苏维埃政权而奋斗看来,其有特殊的功绩的应给以褒扬,以示优异而励来者。兹由本委员会制定三等红星奖章,按照下述功绩的等次来发给:
一等奖章为金质,颁发给“领导全部或一部革命战争之进展而有特殊功绩的”人员;
二等奖章为银质,颁发给“在某一战役当中曾经转移战局而获得伟大胜利的”人员;
三等奖章为铜质,颁发给“经常表现英勇坚决的”人员。
7月11日,中华苏维埃共和国临时中央政府批准了中革军委的建议,并决定于1933年首个“八一”纪念日向符合要求的红军指战员授予红星奖章。
