选择城市
热点
原创
精华
图文
视频
专栏
专题
人气
传播榜
文集
头条号
标签
下载APP
所在区域:
区
取消
提交
热点
原创
精华
图文
视频
专栏
专题
人气
传播榜
文集
标签
首页
\
文学
\ 自然资源部重磅消息:'矿山地质环境保护与土地复垦方案'即将退出历史舞台!以后叫“矿区生态修复方案”,每5年修编一次!
自然资源部重磅消息:'矿山地质环境保护与土地复垦方案'即将退出历史舞台!以后叫“矿区生态修复方案”,每5年修编一次!
精华
热点
2025-09-28 13:36:32
280
阅读
关注
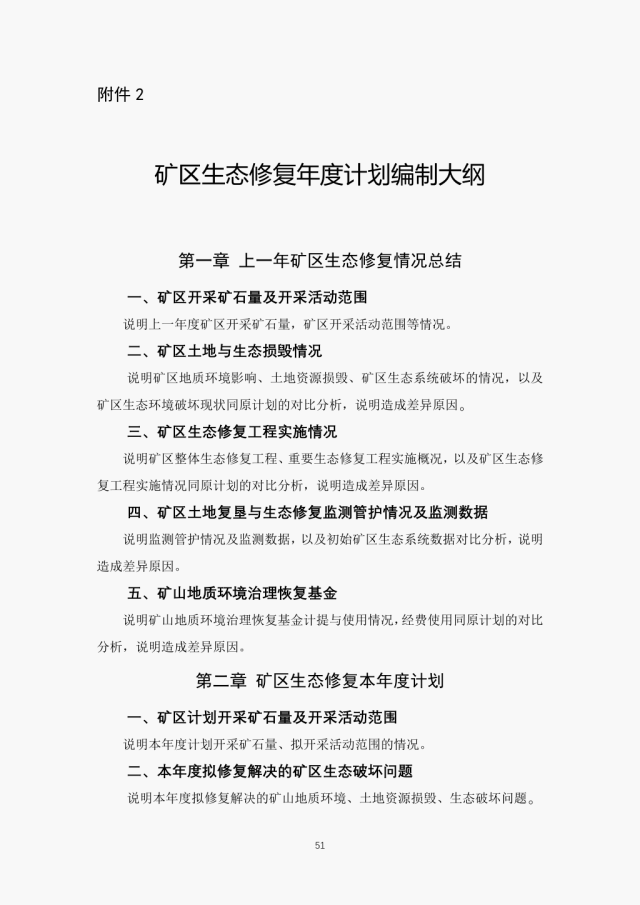
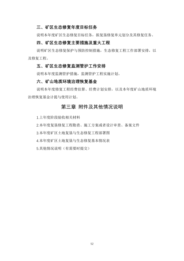
以往的矿山地质环境保护与土地复垦方案(二合一或者三合一报告)即将更名为
矿区生态修复方案
。
现阶段为征求阶段,但对于正在办理矿权手续的企业应引起注意。
查看全文
最新评论
https://www.zdwx.com/news/show_4302160.html