选择城市
热点
原创
精华
图文
视频
专栏
专题
人气
传播榜
文集
头条号
标签
下载APP
所在区域:
区
取消
提交
热点
原创
精华
图文
视频
专栏
专题
人气
传播榜
文集
标签
推荐
文化
旅游
资讯
文学
校园
艺术
读书
生活
教育
历史
健康
娱乐
美食
营销
情感
哲理
励志
家国
这样写作,高分在握(1):良好开端,成功一半
教育新视界
24-03-15 12:12
7092
9421
增强消防意识,筑牢安全防线——商南县十里坪镇中心幼儿园2024年春季学期消防安全培训活动
西安
三秦快讯
24-03-15 10:09
10239
赵洪洋《接待同济医科大学领导巡视团》(杨建松播讲)
置顶
精华
音频
铁马豪歌
24-03-15 06:24
2.1051W+
10239
称尔戈 比尔干 立尔矛 予其誓丨云师大附属世纪金源学校2024届中考誓师
北京
名人志
24-03-14 22:23
10239
语文报社第十届“墨点杯”少年书法家全国总动员 启动 | 2024年,我们相约苏州
苏州
上海亘墨 美一笔书画院
24-03-14 20:24
10239
高考物理知识清单
教育新视界
24-03-14 17:43
10239
东至洋湖中学举行中考备考家长会
池州
安徽.教育观察
24-03-14 15:51
10239
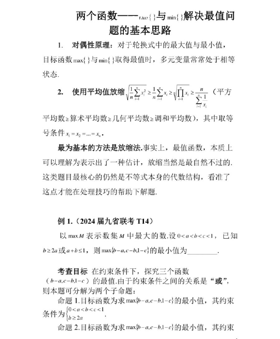
张润平:降维打击——九省联考第14题及其变式
置顶
上海
精华
教育新视界
24-03-14 08:05
2.0427W+
10239
我爱我校 新学期新气象——曹范学区中心小学六年级二班开展班级文化展
济南
济南头条
24-03-14 00:06
10239
绿意中的传承与希望
广州
音频
钟奎华
24-03-13 22:36
10239
首
<
118
119
120
121
122
123
124
125
126
127
>
尾
761
最新
换一换
京华精英诗词选【4】
重庆《农忙秋收赞》‖逸风文苑~哈尔滨头条
北曲【双调】折桂令•故乡的桂花树(中原音韵•张可久体)姚克林(安徽)
阮郎归·大瑶山盘王界(黄庭坚体)隆光诚(广西南宁)【冰心文化传媒】
优秀作者精品选刊(第803期)
七律《时光褶皱里的两代青春》十首/作者/胡成智
【荣耀中国】钗头凤•韭菜(程垓体.押第十二部韵)唐增虎(山东)
热评
更多
人气
更多
ဆ
首页 |
APP |
google浏览器下载 |
火狐浏览器下载 |
360网站安全检测平台
上海艾珂斯网络科技有限公司
沪ICP备2023020809号